Index of /2.2/adt-manual/


../
figures/                                           19-Sep-2016 19:12                   -
adt-manual.html                                    03-Jun-2022 11:10              335212
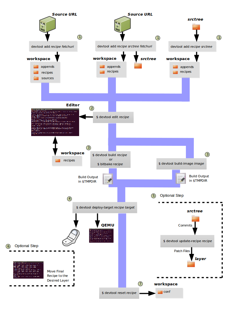
sdk-devtool-add-flow.png                           06-Jun-2016 15:33              179361
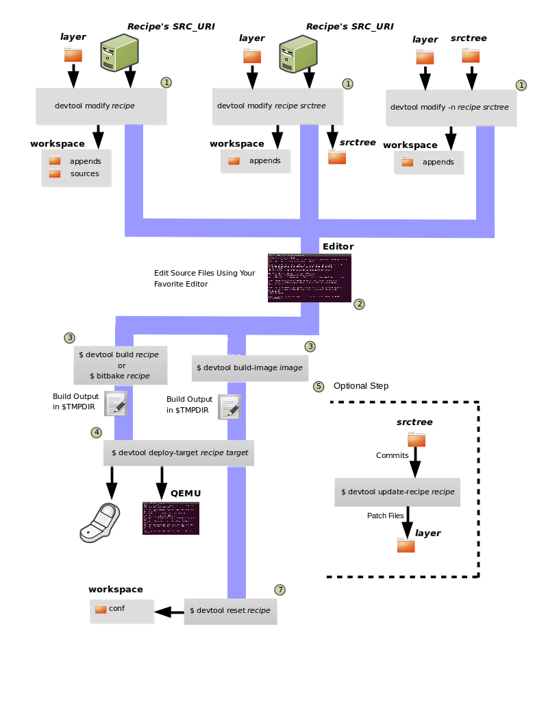
sdk-devtool-modify-flow.png                        06-Jun-2016 15:33              152662
sdk-eclipse-dev-flow.png                           06-Jun-2016 15:33               62626
sdk-environment.png                                06-Jun-2016 15:33               42098
sdk-installed-extensible-sdk-directory.png         06-Jun-2016 15:33               42892
sdk-installed-standard-sdk-directory.png           06-Jun-2016 15:33               56096
sdk-manual.html                                    03-Jun-2022 11:10              335212
sdk-style.css                                      03-Jun-2022 11:10               13867
sdk-title.png                                      06-Jun-2016 15:33               52702