Index of /2.4/mega-manual/figures/


../
YP-flow-diagram.png                                30-Nov-2017 23:02              185562
add-variable.png                                   30-Nov-2017 23:02              110712
adt-title.png                                      02-Jun-2017 19:15               13498
analysis-for-package-splitting.png                 30-Nov-2017 23:02               63291
app-dev-flow.png                                   02-Jun-2017 19:15               52670
bash-oecore.png                                    30-Nov-2017 23:02              138198
bitbake-build-flow.png                             30-Nov-2017 23:02               49242
bsp-dev-flow.png                                   30-Nov-2017 23:02               63266
bsp-title.png                                      30-Nov-2017 23:02               17388
build-workspace-directory.png                      30-Nov-2017 23:02               29627
buildhistory-web.png                               30-Nov-2017 23:02               49966
buildhistory.png                                   30-Nov-2017 23:02               44900
building-an-image.png                              30-Nov-2017 23:02               14891
compatible-layers.png                              30-Nov-2017 23:02              163081
configuration-compile-autoreconf.png               30-Nov-2017 23:02               46080
cross-development-toolchains.png                   30-Nov-2017 23:02               59275
define-generic.png                                 30-Nov-2017 23:02                 623
define-localconf.png                               02-Jun-2017 19:15                 665
dev-title.png                                      30-Nov-2017 23:02               15950
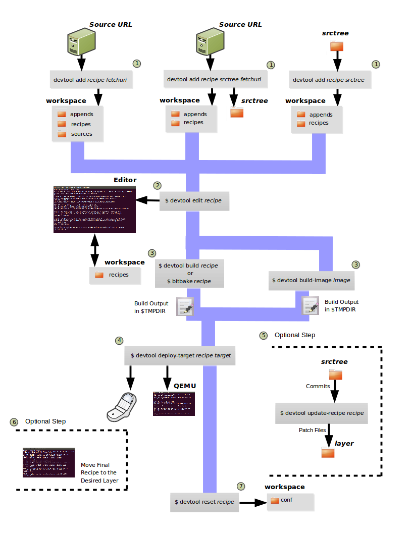
devtool-add-flow.png                               28-Jun-2017 16:20              179361
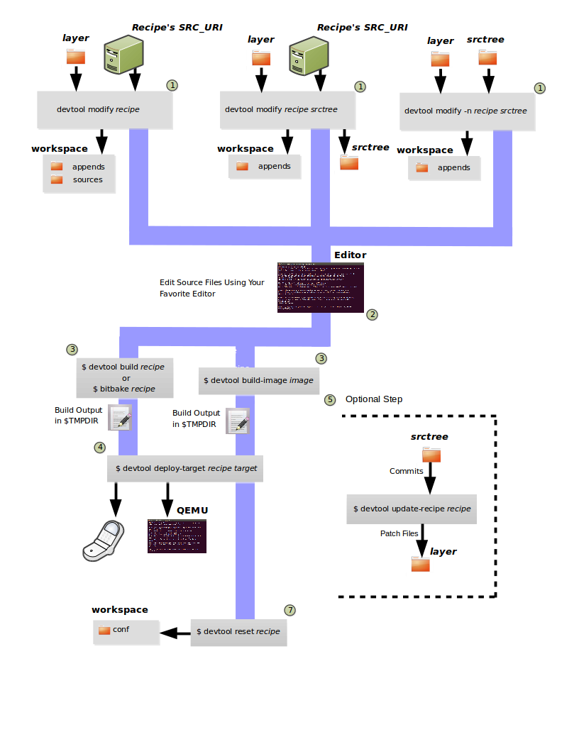
devtool-modify-flow.png                            28-Jun-2017 16:20              152662
devtool-upgrade-flow.png                           28-Jun-2017 16:20              140597
git-workflow.png                                   30-Nov-2017 23:02               26586
hosted-service.png                                 30-Nov-2017 23:02               13552
image-generation.png                               30-Nov-2017 23:02              112991
images.png                                         30-Nov-2017 23:02               22926
import-layer.png                                   30-Nov-2017 23:02              139108
index-downloads.png                                30-Nov-2017 23:02               36362
kernel-architecture-overview.png                   30-Nov-2017 23:02               40748
kernel-dev-flow.png                                30-Nov-2017 23:02               53197
kernel-dev-title.png                               30-Nov-2017 23:02               13453
kernel-overview-1.png                              30-Nov-2017 23:02               35839
kernel-overview-2-generic.png                      30-Nov-2017 23:02               49230
kernel-title.png                                   30-Nov-2017 23:02               13970
kernelshark-all.png                                30-Nov-2017 23:02               89316
kernelshark-choose-events.png                      30-Nov-2017 23:02               57372
kernelshark-i915-display.png                       30-Nov-2017 23:02               98765
kernelshark-output-display.png                     30-Nov-2017 23:02              204454
layer-input.png                                    30-Nov-2017 23:02               45856
lttngmain0.png                                     30-Nov-2017 23:02              120581
mega-title.png                                     30-Nov-2017 23:02               10536
new-project.png                                    30-Nov-2017 23:02               73760
oprofileui-busybox.png                             30-Nov-2017 23:02               98334
oprofileui-copy-to-user.png                        30-Nov-2017 23:02              105661
oprofileui-downloading.png                         30-Nov-2017 23:02               37301
oprofileui-processes.png                           30-Nov-2017 23:02               95741
package-feeds.png                                  30-Nov-2017 23:02               30112
patching.png                                       30-Nov-2017 23:02               42523
perf-probe-do_fork-profile.png                     30-Nov-2017 23:02               59078
perf-report-cycles-u.png                           30-Nov-2017 23:02              171368
perf-systemwide-libc.png                           30-Nov-2017 23:02              136826
perf-systemwide.png                                30-Nov-2017 23:02              140616
perf-wget-busybox-annotate-menu.png                30-Nov-2017 23:02               22364
perf-wget-busybox-annotate-udhcpc.png              30-Nov-2017 23:02              171529
perf-wget-busybox-debuginfo.png                    30-Nov-2017 23:02              174971
perf-wget-busybox-dso-zoom-menu.png                30-Nov-2017 23:02               23735
perf-wget-busybox-dso-zoom.png                     30-Nov-2017 23:02              101685
perf-wget-busybox-expanded-stripped.png            30-Nov-2017 23:02               95140
perf-wget-flat-stripped.png                        30-Nov-2017 23:02              178919
perf-wget-g-copy-from-user-expanded-stripped.png   30-Nov-2017 23:02              138550
perf-wget-g-copy-to-user-expanded-debuginfo.png    30-Nov-2017 23:02              102790
perf-wget-g-copy-to-user-expanded-stripped-unre..> 30-Nov-2017 23:02              110101
perf-wget-g-copy-to-user-expanded-stripped.png     30-Nov-2017 23:02              102812
poky-title.png                                     30-Nov-2017 23:02               11592
profile-title.png                                  30-Nov-2017 23:02               12799
pybootchartgui-linux-yocto.png                     30-Nov-2017 23:02               36366
pychart-linux-yocto-rpm-nostrip.png                30-Nov-2017 23:02               98053
pychart-linux-yocto-rpm.png                        30-Nov-2017 23:02               81053
recipe-workflow.png                                30-Nov-2017 23:02               48276
sched-wakeup-profile.png                           30-Nov-2017 23:02              123810
sdk-devtool-add-flow.png                           30-Nov-2017 23:02              179361
sdk-devtool-modify-flow.png                        30-Nov-2017 23:02              146467
sdk-devtool-upgrade-flow.png                       30-Nov-2017 23:02              139827
sdk-eclipse-dev-flow.png                           30-Nov-2017 23:02               62626
sdk-environment.png                                30-Nov-2017 23:02               42098
sdk-generation.png                                 30-Nov-2017 23:02              115643
sdk-installed-extensible-sdk-directory.png         30-Nov-2017 23:02               42892
sdk-installed-standard-sdk-directory.png           30-Nov-2017 23:02               56096
sdk-title.png                                      30-Nov-2017 23:02               52702
sdk.png                                            30-Nov-2017 23:02               67478
set-variable.png                                   30-Nov-2017 23:02              111430
simple-configuration.png                           30-Nov-2017 23:02               10789
source-fetching.png                                30-Nov-2017 23:02               38860
source-input.png                                   30-Nov-2017 23:02               39872
source-repos.png                                   30-Nov-2017 23:02              167009
sysprof-callers.png                                30-Nov-2017 23:02              145043
sysprof-copy-from-user.png                         30-Nov-2017 23:02              132976
sysprof-copy-to-user.png                           30-Nov-2017 23:02              132074
toaster-title.png                                  30-Nov-2017 23:02                9277
user-configuration.png                             30-Nov-2017 23:02               74109
using-a-pre-built-image.png                        30-Nov-2017 23:02               12733
variable-added.png                                 30-Nov-2017 23:02              112163
yocto-environment-ref.png                          30-Nov-2017 23:02               83206
yocto-environment.png                              03-Jul-2017 22:19              185562
yocto-project-qs-title.png                         02-Jun-2017 19:15               10156
yocto-project-transp.png                           30-Nov-2017 23:02                8626
yp-download.png                                    30-Nov-2017 23:02              230971