4 Using the SDK Toolchain Directly

You can use the SDK toolchain directly with Makefile and Autotools-based projects.

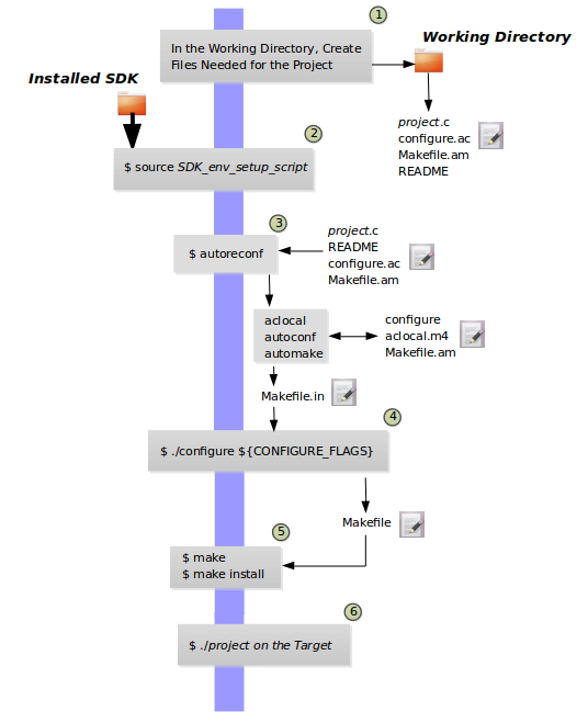
4.1 Autotools-Based Projects

Once you have a suitable The Cross-Development Toolchain installed, it is very easy to develop a project using the GNU Autotools-based workflow, which is outside of the OpenEmbedded Build System.

The following figure presents a simple Autotools workflow.

../_images/sdk-autotools-flow.png

Follow these steps to create a simple Autotools-based “Hello World” project:

Note

For more information on the GNU Autotools workflow, see the same example on the GNOME Developer site.

  1. Create a Working Directory and Populate It: Create a clean directory for your project and then make that directory your working location:

    $ mkdir $HOME/helloworld
    $ cd $HOME/helloworld
    

    After setting up the directory, populate it with files needed for the flow. You need a project source file, a file to help with configuration, and a file to help create the Makefile, and a README file: hello.c, configure.ac, Makefile.am, and README, respectively.

    Use the following command to create an empty README file, which is required by GNU Coding Standards:

    $ touch README
    

    Create the remaining three files as follows:

    • hello.c:

      #include <stdio.h>
      
      int main()
          {
              printf("Hello World!\n");
              return 0;
          }
      
    • configure.ac:

      AC_INIT(hello,0.1)
      AM_INIT_AUTOMAKE([foreign])
      AC_PROG_CC
      AC_CONFIG_FILES(Makefile)
      AC_OUTPUT
      
    • Makefile.am:

      bin_PROGRAMS = hello
      hello_SOURCES = hello.c
      
  2. Source the Cross-Toolchain Environment Setup File: As described earlier in the manual, installing the cross-toolchain creates a cross-toolchain environment setup script in the directory that the SDK was installed. Before you can use the tools to develop your project, you must source this setup script. The script begins with the string “environment-setup” and contains the machine architecture, which is followed by the string “poky-linux”. For this example, the command sources a script from the default SDK installation directory that uses the 32-bit Intel x86 Architecture and the 5.3.2 Yocto Project release:

    $ source /opt/poky/5.3.2/environment-setup-i586-poky-linux
    

    Another example is sourcing the environment setup directly in a Yocto build:

    $ source tmp/deploy/images/qemux86-64/environment-setup-core2-64-poky-linux
    
  3. Create the configure Script: Use the autoreconf command to generate the configure script:

    $ autoreconf
    

    The autoreconf tool takes care of running the other Autotools such as aclocal, autoconf, and automake.

    Note

    If you get errors from configure.ac, which autoreconf runs, that indicate missing files, you can use the “-i” option, which ensures missing auxiliary files are copied to the build host.

  4. Cross-Compile the Project: This command compiles the project using the cross-compiler. The CONFIGURE_FLAGS environment variable provides the minimal arguments for GNU configure:

    $ ./configure ${CONFIGURE_FLAGS}
    

    For an Autotools-based project, you can use the cross-toolchain by just passing the appropriate host option to configure.sh. The host option you use is derived from the name of the environment setup script found in the directory in which you installed the cross-toolchain. For example, the host option for an ARM-based target that uses the GNU EABI is armv5te-poky-linux-gnueabi. You will notice that the name of the script is environment-setup-armv5te-poky-linux-gnueabi. Thus, the following command works to update your project and rebuild it using the appropriate cross-toolchain tools:

    $ ./configure --host=armv5te-poky-linux-gnueabi --with-libtool-sysroot=sysroot_dir
    
  5. Make and Install the Project: These two commands generate and install the project into the destination directory:

    $ make
    $ make install DESTDIR=./tmp
    

    Note

    To learn about environment variables established when you run the cross-toolchain environment setup script and how they are used or overridden by the Makefile, see the Makefile-Based Projects section.

    This next command is a simple way to verify the installation of your project. Running the command prints the architecture on which the binary file can run. This architecture should be the same architecture that the installed cross-toolchain supports:

    $ file ./tmp/usr/local/bin/hello
    
  6. Execute Your Project: To execute the project, you would need to run it on your target hardware. If your target hardware happens to be your build host, you could run the project as follows:

    $ ./tmp/usr/local/bin/hello
    

    As expected, the project displays the “Hello World!” message.

4.2 Makefile-Based Projects

Simple Makefile-based projects use and interact with the cross-toolchain environment variables established when you run the cross-toolchain environment setup script. The environment variables are subject to general make rules.

This section presents a simple Makefile development flow and provides an example that lets you see how you can use cross-toolchain environment variables and Makefile variables during development.

../_images/sdk-makefile-flow.png

The main point of this section is to explain the following three cases regarding variable behavior:

  • Case 1 — No Variables Set in the Makefile Map to Equivalent Environment Variables Set in the SDK Setup Script: Because matching variables are not specifically set in the Makefile, the variables retain their values based on the environment setup script.

  • Case 2 — Variables Are Set in the Makefile that Map to Equivalent Environment Variables from the SDK Setup Script: Specifically setting matching variables in the Makefile during the build results in the environment settings of the variables being overwritten. In this case, the variables you set in the Makefile are used.

  • Case 3 — Variables Are Set Using the Command Line that Map to Equivalent Environment Variables from the SDK Setup Script: Executing the Makefile from the command line results in the environment variables being overwritten. In this case, the command-line content is used.

Note

Regardless of how you set your variables, if you use the “-e” option with make, the variables from the SDK setup script take precedence:

$ make -e target

The remainder of this section presents a simple Makefile example that demonstrates these variable behaviors.

In a new shell environment variables are not established for the SDK until you run the setup script. For example, the following commands show a null value for the compiler variable (i.e. CC):

$ echo ${CC}

$

Running the SDK setup script for a 64-bit build host and an i586-tuned target architecture for a core-image-sato image using the current 5.3.2 Yocto Project release and then echoing that variable shows the value established through the script:

$ source /opt/poky/5.3.2/environment-setup-i586-poky-linux
$ echo ${CC}
i586-poky-linux-gcc -m32 -march=i586 --sysroot=/opt/poky/5.3.2/sysroots/i586-poky-linux

To illustrate variable use, work through this simple “Hello World!” example:

  1. Create a Working Directory and Populate It: Create a clean directory for your project and then make that directory your working location:

    $ mkdir $HOME/helloworld
    $ cd $HOME/helloworld
    

    After setting up the directory, populate it with files needed for the flow. You need a main.c file from which you call your function, a module.h file to contain headers, and a module.c that defines your function.

    Create the three files as follows:

    • main.c:

      #include "module.h"
      void sample_func();
      int main()
      {
          sample_func();
          return 0;
      }
      
    • module.h:

      #include <stdio.h>
      void sample_func();
      
    • module.c:

      #include "module.h"
      void sample_func()
      {
          printf("Hello World!");
          printf("\n");
      }
      
  2. Source the Cross-Toolchain Environment Setup File: As described earlier in the manual, installing the cross-toolchain creates a cross-toolchain environment setup script in the directory that the SDK was installed. Before you can use the tools to develop your project, you must source this setup script. The script begins with the string “environment-setup” and contains the machine architecture, which is followed by the string “poky-linux”. For this example, the command sources a script from the default SDK installation directory that uses the 32-bit Intel x86 Architecture and the Whinlatter Yocto Project release:

    $ source /opt/poky/5.3.2/environment-setup-i586-poky-linux
    

    Another example is sourcing the environment setup directly in a Yocto build:

    $ source tmp/deploy/images/qemux86-64/environment-setup-core2-64-poky-linux
    
  3. Create the Makefile: For this example, the Makefile contains two lines that can be used to set the CC variable. One line is identical to the value that is set when you run the SDK environment setup script, and the other line sets CC to “gcc”, the default GNU compiler on the build host:

    # CC=i586-poky-linux-gcc -m32 -march=i586 --sysroot=/opt/poky/2.5/sysroots/i586-poky-linux
    # CC="gcc"
    all: main.o module.o
      ${CC} main.o module.o -o target_bin
    main.o: main.c module.h
      ${CC} -I . -c main.c
    module.o: module.c module.h
      ${CC} -I . -c module.c
    clean:
      rm -rf *.o
      rm target_bin
    
  4. Make the Project: Use the make command to create the binary output file. Because variables are commented out in the Makefile, the value used for CC is the value set when the SDK environment setup file was run:

    $ make
    i586-poky-linux-gcc -m32 -march=i586 --sysroot=/opt/poky/2.5/sysroots/i586-poky-linux -I . -c main.c
    i586-poky-linux-gcc -m32 -march=i586 --sysroot=/opt/poky/2.5/sysroots/i586-poky-linux -I . -c module.c
    i586-poky-linux-gcc -m32 -march=i586 --sysroot=/opt/poky/2.5/sysroots/i586-poky-linux main.o module.o -o target_bin
    

    From the results of the previous command, you can see that the compiler used was the compiler established through the CC variable defined in the setup script.

    You can override the CC environment variable with the same variable as set from the Makefile by uncommenting the line in the Makefile and running make again:

    $ make clean
    rm -rf *.o
    rm target_bin
    #
    # Edit the Makefile by uncommenting the line that sets CC to "gcc"
    #
    $ make
    gcc -I . -c main.c
    gcc -I . -c module.c
    gcc main.o module.o -o target_bin
    

    As shown in the previous example, the cross-toolchain compiler is not used. Rather, the default compiler is used.

    This next case shows how to override a variable by providing the variable as part of the command line. Go into the Makefile and re-insert the comment character so that running make uses the established SDK compiler. However, when you run make, use a command-line argument to set CC to “gcc”:

    $ make clean
    rm -rf *.o
    rm target_bin
    #
    # Edit the Makefile to comment out the line setting CC to "gcc"
    #
    $ make
    i586-poky-linux-gcc  -m32 -march=i586 --sysroot=/opt/poky/2.5/sysroots/i586-poky-linux -I . -c main.c
    i586-poky-linux-gcc  -m32 -march=i586 --sysroot=/opt/poky/2.5/sysroots/i586-poky-linux -I . -c module.c
    i586-poky-linux-gcc  -m32 -march=i586 --sysroot=/opt/poky/2.5/sysroots/i586-poky-linux main.o module.o -o target_bin
    $ make clean
    rm -rf *.o
    rm target_bin
    $ make CC="gcc"
    gcc -I . -c main.c
    gcc -I . -c module.c
    gcc main.o module.o -o target_bin
    

    In the previous case, the command-line argument overrides the SDK environment variable.

    In this last case, edit Makefile again to use the “gcc” compiler but then use the “-e” option on the make command line:

    $ make clean
    rm -rf *.o
    rm target_bin
    #
    # Edit the Makefile to use "gcc"
    #
    $ make
    gcc -I . -c main.c
    gcc -I . -c module.c
    gcc main.o module.o -o target_bin
    $ make clean
    rm -rf *.o
    rm target_bin
    $ make -e
    i586-poky-linux-gcc  -m32 -march=i586 --sysroot=/opt/poky/2.5/sysroots/i586-poky-linux -I . -c main.c
    i586-poky-linux-gcc  -m32 -march=i586 --sysroot=/opt/poky/2.5/sysroots/i586-poky-linux -I . -c module.c
    i586-poky-linux-gcc  -m32 -march=i586 --sysroot=/opt/poky/2.5/sysroots/i586-poky-linux main.o module.o -o target_bin
    

    In the previous case, the “-e” option forces make to use the SDK environment variables regardless of the values in the Makefile.

  5. Execute Your Project: To execute the project (i.e. target_bin), use the following command:

    $ ./target_bin
    Hello World!
    

    Note

    If you used the cross-toolchain compiler to build target_bin and your build host differs in architecture from that of the target machine, you need to run your project on the target device.

    As expected, the project displays the “Hello World!” message.